富士康科技集团(河南)2022年校园招聘
作者:樊嘉仪 审核:司涵也 时间:2022-03-30 点击数:
一、 公司简介
富士康科技集团自 1988 年投资中国大陆以来,富士康迅速发展壮大,拥有百余万员工及全球顶尖客户群,是全球最大的电子产业科技制造服务商,专业从事计算机、通讯、消费性电子等 3C 产品研发制造,广泛涉足数位内容、汽车零组件、通路、云运算服务及新能源、新材料开发应用的高新科技企业,是全球工业 4.0 未来智能工厂,是河南水灾捐款 1亿元的爱心企业。2019 年高居“福布斯数字经济 100 强” 第 24 位,《中国智能制造排行榜 TOP 100》2019 年排名第 1 位,2021 年位居《财富》全球 500 强第 22 位。
河南省拥有郑州(航空港区、 出口加工区、 郑东新区)、兰考、济源、鹤壁、 周口、南阳工业园。其中郑州科技园自 2010 年 9 月 16 日动工奠基以来,已发展成为一座时尚移动通讯设备、精密机构件生产及系统软件设计的科技新城,是全球最大的智能手机生产基地。
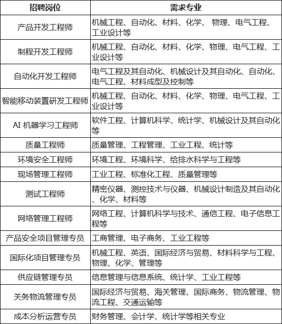
二、岗位需求
岗位:岗位类型多,含工程技术、IT、IE、供应链管理、项目管理、财务等岗位
专业:涵盖专业范围广泛
学历:以本科、硕士为主

三、福利待遇

四、注意事项
1、应聘资料:个人简历、就业协议、推荐表、成绩单、四六级及其他证书
2、应聘方式:扫描二维码即可报名
3、应聘流程:投递简历——简历筛选——笔试——面试——协议签订——提交资料
4、签约资料:就业协议书、录用通知书复印件(公司发放)、信息采集表原件(公司提供本人填写)、就业推荐表原件、英语四六级成绩单复印件、成绩单原件、身份证复印件等
5、温馨提示:笔试采用手机线上考试,请提前准备好性能良好的智能手机
五、 联系方式:
联系人:乔女士;电话:0371-60862888-80217;手机号:15617538607;地址:河南省郑州市航空港区振兴路东侧富士康郑州科技园;
邮箱:chr-zz-gbzm@fii-foxconn.com